当前位置: 首页 > 产品展示

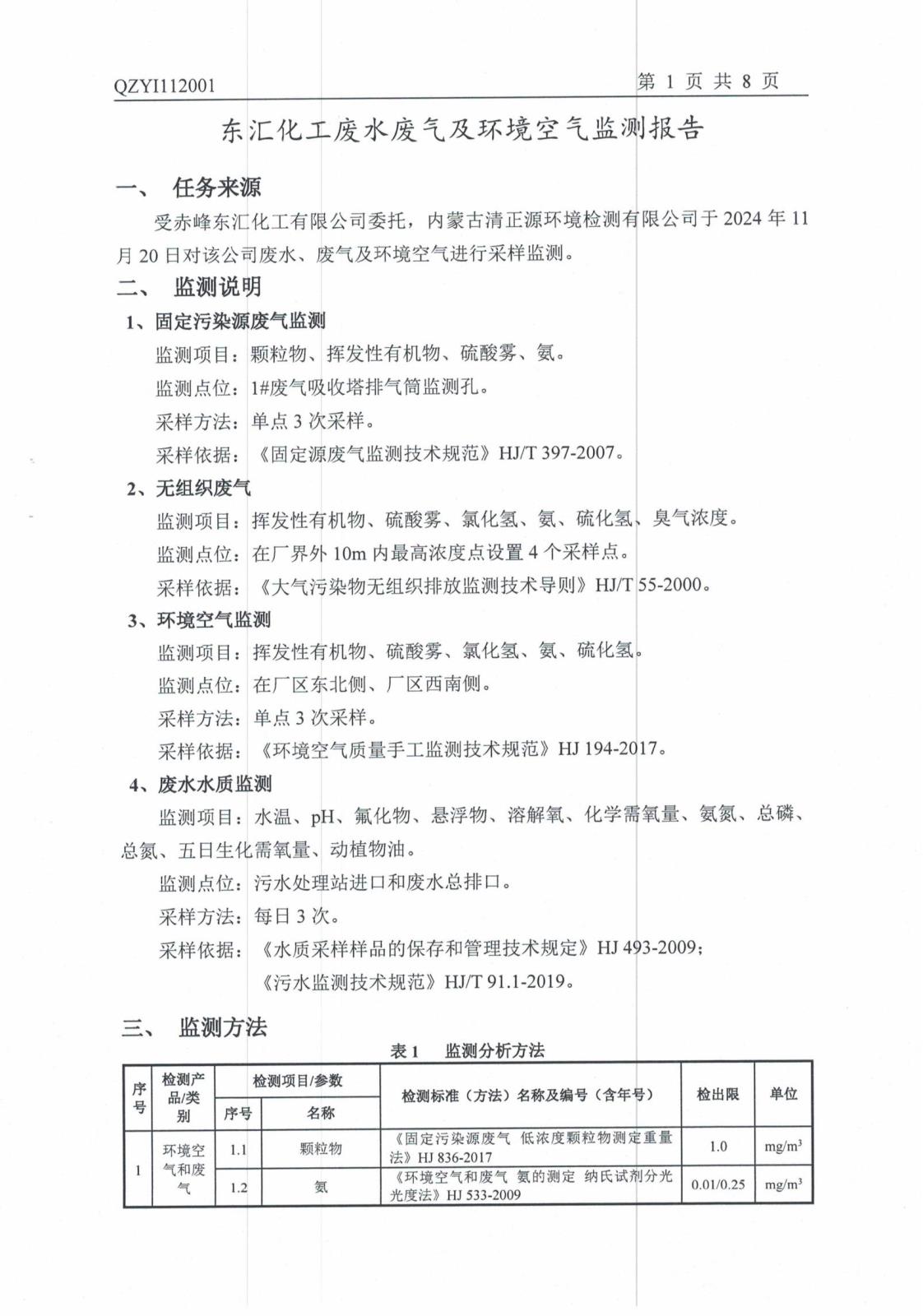
赤峰东汇制药有限公司环境监测第四季度报告
发布时间: 2025/1/5 9:12:04

2024年第四季度环境监测报告_01_00.jpg2024年第四季度环境监测报告_01_01.jpg2024年第四季度环境监测报告_01_02.jpg2024年第四季度环境监测报告_01_03.jpg2024年第四季度环境监测报告_01_04.jpg2024年第四季度环境监测报告_01_05.jpg2024年第四季度环境监测报告_01_06.jpg2024年第四季度环境监测报告_01_07.jpg2024年第四季度环境监测报告_01_08.jpg2024年第四季度环境监测报告_01_09.jpg2024年第四季度环境监测报告_01_10.jpg